上海民远职业技术学院
211 |
985 |
双一流 |
财经
上海市
高职(专科)
省重点
民办
9833
勤奋、敬业、合作、创新
021-68796666,58966900(传真)
http://www.shmy.edu.cn/
更多 >
图片
院校首页
历年分数
历年分数
历年分数
普通类
艺术类
体育类
招生计划
院校计划
投档规则(艺术)
投档规则(体育)
招生政策
招生简章
招生资讯
探校攻略
探校攻略
探校攻略
探校攻略
探校攻略
探校攻略
院校首页
> 招生简章
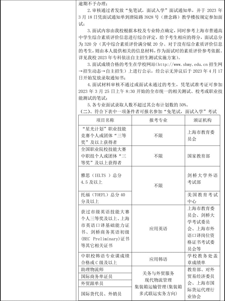
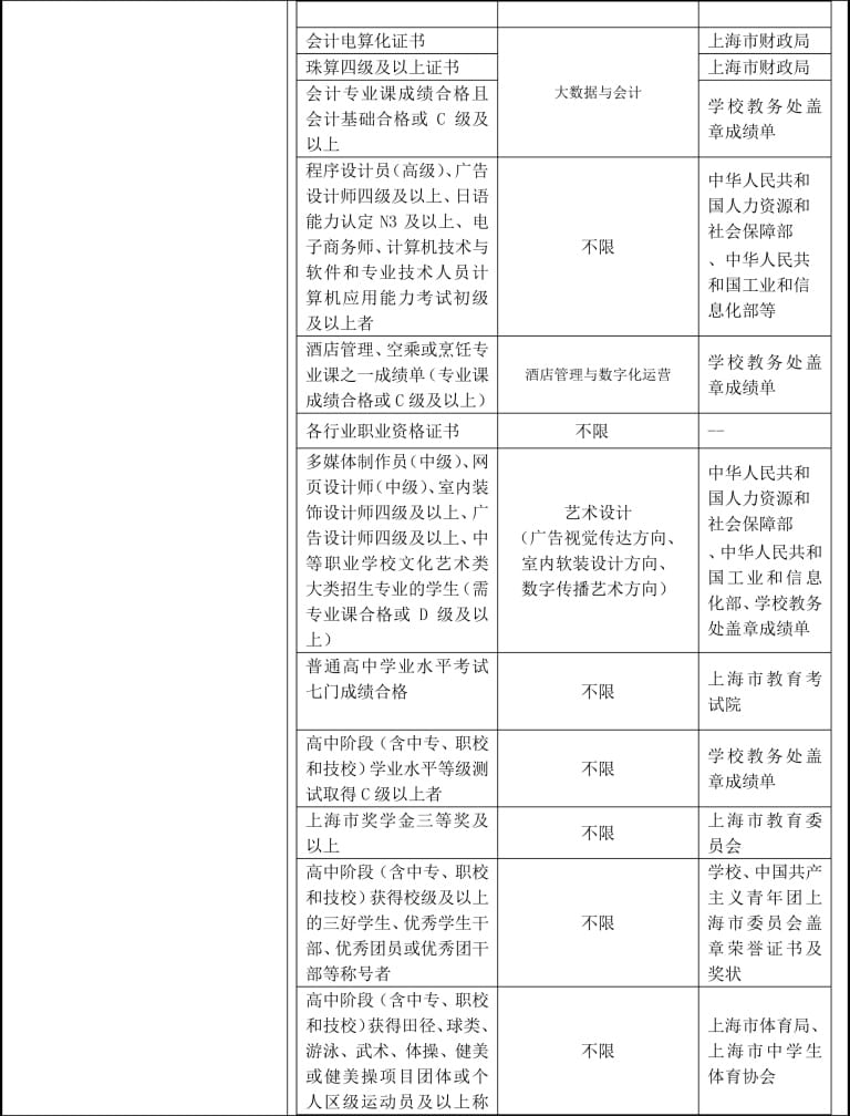
上海民远职业技术学院2023年上海市普通高校专科层次依法自主招生章程
2023-03-01 15:22:46 分享至:
招生简章
招生资讯
上海民远职业技术学院2023年上海市普通高校专科层次依法自主招生章程
2023-03-01 15:22:46